大票明星出事!伊能靜帶貨翻車「親上火線道歉」 「多名大咖藝人」全被點名:會負責到底
如今明星代言、直播帶貨已成為主流商機,名人以自身的名氣為產品、品牌站台推薦給消費者,同時也應做好產品把關,最近多名知名藝人驚傳代言出事,女星伊能靜大動作緊急發聲道歉了!

圖片來源:新浪綜藝
Advertisements
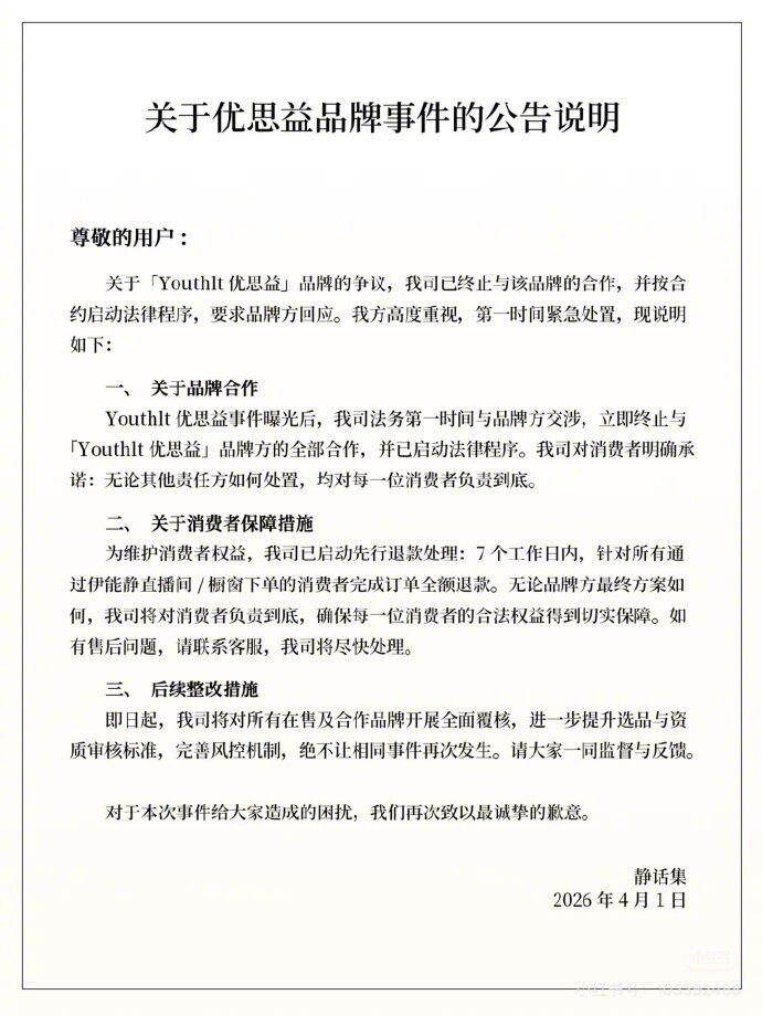
伊能靜所屬公司「靜恬集」緊急發出聲明,宣布全面停止與問題品牌的合作關係,同時啟動法律程序追究責任。聲明中承諾,將對所有消費者先行辦理退款,並表示往後會更加嚴格把關產品的篩選標準。這起爭議事件,再次凸顯中國市場「假洋品牌」亂象的嚴重性。

圖片來源:微博
Advertisements
根據《央視新聞》報導,一款號稱來自澳洲的保健食品品牌「優思益」,遭到官方媒體點名揭露造假疑雲。該品牌曾由伊能靜、明道、章小蕙與李若彤等多位知名藝人推廣,主打「澳洲製造」作為銷售賣點,如今卻被查出產地標示與實際情況嚴重不符,甚至連包裝上的地址都涉嫌造假,引發消費者強烈反彈。


Advertisements
圖片來源:微博
調查顯示,此款葉黃素產品包裝上印製的澳洲生產地址,經過實地查證後發現竟然是一家「汽車維修廠」,根本沒有從事任何保健食品的製造業務。進一步追查後揭露,產品真正來源是中國安徽的一間健康科技企業,再交由廣州的代工廠進行生產,所謂的海外背景與製造來源全都是虛構的。負責行銷的公司人員更直接坦承:「說穿了,就是把產品包裝成澳洲品牌,現在一年能賣出260萬瓶。」

圖片來源:優思益官網
該公司透露,行銷費用就佔了銷售收入的一半以上,顯示其商業模式高度仰賴明星包裝與宣傳操作。事件曝光後,大批消費者湧入投訴,痛罵被「割韭菜」,並要求代言藝人出面負責。